电脑桌理线改造

我的电脑桌放在家里一间墙体不够方正的房间中,房间内 3 面直墙,另一面靠窗的是弧形,而电脑桌正是按照这个弧形墙面的弧度所定制的,因此桌面与墙面完全粘和,没法像普通办公桌一样把线材从桌背后扔下去,导致出现理线灾难。
先前理线方法
此前,我几乎没有考虑过理线这回事,都是把线材直接往显示器背后扔,只要显示器能把线材挡住就行,眼不见为净。

但这种方法,在买了一个海景房机箱后,很难再复刻。
这个机箱里边,默认就有 15 个风扇,即便去掉 8 个进出风的,也还有 7 个风扇,分别是 3 个 CPU 水冷风扇, 3 个显卡风扇,1 个电源风扇,运行起来,低频噪音很明显。
这种情况下,我不可能再像以往使用 ITX 机箱一样,直接搬到桌面上来,只能考虑将机箱放置在桌下。
这一小小改变,就给理线带来很大灾难。

线缆连接需求
我大概数了一下,桌上目前共计有 30 多条线缆需要连接。
各种线材关系错综复杂,大概有 7 个节点需要各种线材进进出出,在桌面这么狭小的范围布线,真是太困难了。

考虑到日后显卡升级,可能会出现两台电脑均连接两台显示器的情况,还得继续增加线材。

另外,由于我这间房只在显示器背后有四个墙插,使得其他接台灯、风扇、各种手机平板充电器,也都只能从显示器后方墙插上引线到桌面另一头,进一步导致桌子上整体看起来特别乱。
改造情况
由于线材过多,特别是考虑到要实现桌上桌下线材互通,因此首要问题就是把桌面打洞。

在某东 10 块钱买了个开孔六件套便开干,总共打了 4 个洞,将线材能引入桌下的都引入。然后购买多个桌下理线器,使用螺丝固定到桌面下方。将笔记本电源、插线板、交换机、KVM切换器等一众设备,一股脑塞到桌子底下。
不过,由于线材数量过多,粗的、细的、长的、短的,各种线五花八门,而桌下理线器空间实际非常狭小,导致真的很难将线材弄得规整,最终也只是一顿乱塞结束。

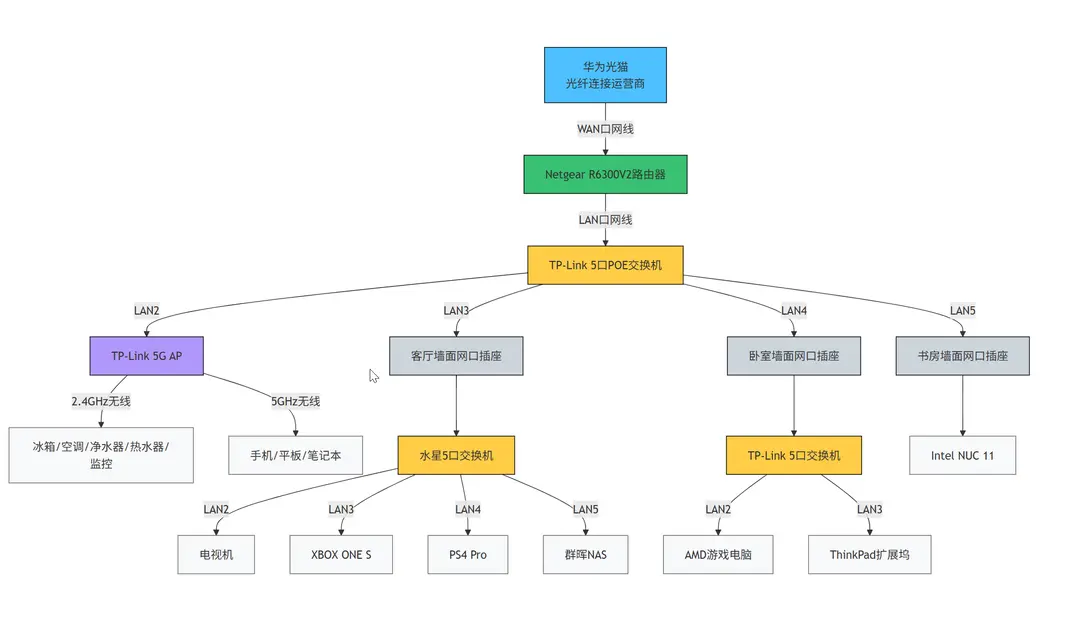
流程图制作
在做上边这个图的过程中,我发现用 AI 搭配 Mermaid 制作流程图还是挺舒服的,比自己画图简单太多,而且 Mermaid 官网上渲染模板也有不少。唯一遗憾的是,本博客所用的 Hugo Theme Stack 没有内置支持 Mermaid 渲染,由于平常也少用,就不折腾,直接截图算了。
顺手再做了个家庭网络拓扑图。

#电脑桌定制 #理线难题 #线缆管理 #桌面打孔 #桌下理线器